Koop.js

Open-Source, Geospatial API adapters

koopjs.github.io
Andrew Turner - October 2023

Who is Andrew?

20,000+ open data hubs

ArcGIS Hub around the world
Baltimore Open Data
Baltimore Trees Dataset
Baltimore Trees Download
Baltimore Trees - API
How can I get up-to-date data I need into the formats I want?

Koop.js

Koop.js logo
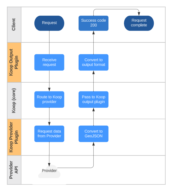
Diagram of Koop.js architecture Babelfish for Geospatial API

API Adapters

Logical architecture of Koop.js

How Koop works

Architecture

Diagram of Koop.js architecture Modular, extensible, plugin-based architecture

Terminology

  • Provider: connect to external API, Datastores
  • Output: URI routes, query, response formats
  • Core: Manages requests, translates Queries + Serialization to GeoJSON
  • Cache: Optionally store interim results (DB, Redis, Files)
  • Winnow: Apply SQL to GeoJSON in memory

Expand your server

Diagram of Koop.js architecture

How to Use Koop

  • CLI
  • Embed into Node.js

$ npm install -g @koopjs/cli
$ koop new app demo-app && cd demo-app && npm i
$ koop add provider @koopjs/provider-github 
✓ added provider-github
✓ registered provider-github
✓ done
$ koop serve
						

Output: OGC Features


$ koop add output @koopjs/output-ogcapi-features
✓ added output-ogcapi-features
✓ registered output-ogcapi-features
✓ done
$ npm run start 
						
/github/user::repo::path::to::file/collections
GitHub GeoJSON in Leaflet Fetch from GitHub /github/baltimoreheritage::geojson::baltimore-city-wards-1797/collections
GitHub GeoJSON in ArcGIS Online Works everywhere

Custom API example: Yelp!


$ koop add output @koopjs/provider-yelp
✓ added provider-yelp
✓ registered provider-yelp
✓ done
$ npm run start 
						
/koop-provider-yelp/0/collections
Diagram of Koop.js architecture Fetch from Yelp

Available via URI Paths

registered cache: Cache v5.0.0
registered output: GeoServices v7.1.9
registered output: OGCAPIFeatures v0.2.2
"GeoServices" routes for the "github" provider:
ROUTE | [GET, POST] | /github/rest/info
ROUTE | [GET, POST] | /github/tokens/:method
ROUTE | [GET, POST] | /github/tokens
ROUTE | [GET, POST] | /github/rest/services/:id/FeatureServer/:layer/:method
ROUTE | [GET, POST] | /github/rest/services/:id/FeatureServer/layers
ROUTE | [GET, POST] | /github/rest/services/:id/FeatureServer/:layer
ROUTE | [GET, POST] | /github/rest/services/:id/FeatureServer
ROUTE | [GET, POST] | /github/rest/services/:id/FeatureServer*
ROUTE | [GET, POST] | /github/rest/services/:id/MapServer*
"OGCAPIFeatures" routes for the "github" provider:
ROUTE | [GET] | /github/conformance
ROUTE | [GET] | /github/:id/collections
ROUTE | [GET] | /github/:id/collections/:collectionId
ROUTE | [GET] | /github/:id/collections/:collectionId/items
ROUTE | [GET] | /github/:id/collections/:collectionId/items/:featureId
registered provider: github v3.0.0
"GeoServices" routes for the "koop-provider-yelp" provider:
ROUTE | [GET, POST] | /koop-provider-yelp/rest/info
ROUTE | [GET, POST] | /koop-provider-yelp/tokens/:method
ROUTE | [GET, POST] | /koop-provider-yelp/tokens
ROUTE | [GET, POST] | /koop-provider-yelp/rest/services/:id/FeatureServer/:layer/:method
ROUTE | [GET, POST] | /koop-provider-yelp/rest/services/:id/FeatureServer/layers
ROUTE | [GET, POST] | /koop-provider-yelp/rest/services/:id/FeatureServer/:layer
ROUTE | [GET, POST] | /koop-provider-yelp/rest/services/:id/FeatureServer
ROUTE | [GET, POST] | /koop-provider-yelp/rest/services/:id/FeatureServer*
ROUTE | [GET, POST] | /koop-provider-yelp/rest/services/:id/MapServer*
"OGCAPIFeatures" routes for the "koop-provider-yelp" provider:
ROUTE | [GET] | /koop-provider-yelp/conformance
ROUTE | [GET] | /koop-provider-yelp/:id/collections
ROUTE | [GET] | /koop-provider-yelp/:id/collections/:collectionId
ROUTE | [GET] | /koop-provider-yelp/:id/collections/:collectionId/items
ROUTE | [GET] | /koop-provider-yelp/:id/collections/:collectionId/items/:featureId
registered provider: koop-provider-yelp v1.0.0
Koop server listening at 443	

Koop instance

const Koop = require('@koopjs/koop-core')
const koop = new Koop()
const provider = require('@koopjs/provider-github')
koop.register(provider, { /* provider options */ })
const output = require('@koopjs/output-ogcapi-features')
koop.register(output, { /* output options */ })
koop.server.listen(80)

Deploying Koop

  • Docker
  • Heroku
  • AWS Lambda

How to extend Koop

  • Building new Providers
  • Building new Outputs
  • Building new Plugins
  • Helping with Core engine
  • Provider psuedo-code

    // returns GeoJSON feature collection + metadata
    githubModel.prototype.getData(request, callback) { ... }
    const github = {
    	type: 'provider',
    	name: 'github',
    	Model: githubModel,
    	version: '1.0'
      }

    Output psuedo-code

    function getCollectionItems(request, response) {
    	// pass request through to Provider
    	this.model.pull(request, (error, geojson) => { 
    		// convert GeoJSON to output format
    		const output = ...;
    		response.status(200).json( output );
    	})
    }
    
    const routes = [{
    	path: "$namespace/$providerParams/collections/:collectionId/items",
    	methods: ["get"],
    	handler: "getCollectionItems"
    }];
    
    const ogcapi = { 
    	"type": "output",
    	"name": "ogcapi-features",
    	"routes": routes,
    	"version": 1,
    	"koopCompatibility": ">=3"
    }

    Cache plugin

    class Cache {
    	static pluginName = 'Memory Cache';
    	static type = 'cache';
    	static version = require('../package.json').version;
    
    	insert(key, geojson, options, callback) { ... }
    	retrieve(key, options, callback) { ... }
    	delete(key, callback) { ... }
    }

    Winnow

    Apply SQL to GeoJSON in memory
    
    const statement = 'Select Trunk_Diameter from ? where Trunk_Diameter > 100'
    winnow
    	.prepareSql(statement)
    	.filter(geojson)
    					
    
    winnow.query(features, {
    	geometry: {
    		xmin: 50,
    		ymin: 50,
    		xmax: 80,
    		ymax: 80,
    		spatialReference: {
    		wkid: '4326'
    		}
    	},
    	spatialPredicate: 'ST_Within'
    	});						
    					
    Diagram of Koop.js architecture

    Thank you!

    • https://koopjs.github.io
    • https://github.com/ajturner/koopjs-foss4g-2023
    • More videos
    • aturner@esri.com - https://highearthorbit.com

    Questions?

    Esri: Science of Where